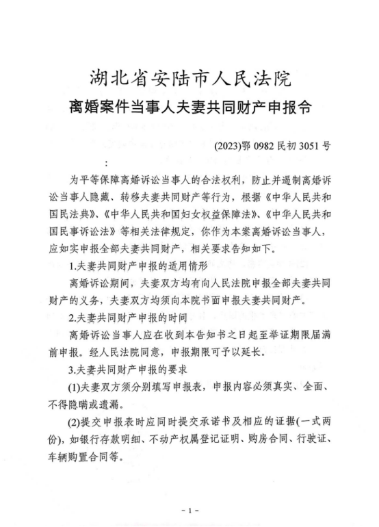
2023年1月1日,新修订的《中华人民共和国妇女权益保障法》正式施行。1月18日,安陆法院烟店法庭向一起离婚纠纷案件双方当事人发出首份《离婚案件当事人夫妻共同财产申报令》。
近日,原告李某与被告薛某因家庭琐事、分居等原因而感情不和,无法继续共同生活,请求法院判决离婚。同时,被告薛某认为原告李某手上掌握有夫妻共同财产,要求对原、被告夫妻关系存续期间的共同财产进行分割。
新修订的《中华人民共和国妇女权益保障法》第六十七条第二款规定:“离婚诉讼期间,夫妻双方均有向人民法院申报全部夫妻共同财产的义务……”。该规定明确了离婚诉讼期间申报夫妻共同财产属于当事人的法定义务,人民法院责令当事人如实申报夫妻共同财产有了法律依据。当事人不如实申报或者拒绝申报夫妻共同财产,即属于不履行法定义务的违法行为,人民法院可据此推定该方当事人主观上具有隐藏夫妻共同财产的故意。在判决准许离婚并分割夫妻共同财产的情况下,对该方当事人就可以少分或者不分财产。

安陆法院发出的《夫妻共同财产申报令》便是根据这一新规所出台的一项具体的创新举措,有效地解决了长久以来在离婚诉讼司法实践中存在的一个难题,也意味着财产申报将正式成为离婚纠纷案件的重要组成部分。
在以往的离婚案件审理中,一方当事人隐匿夫妻共同财产的情况屡见不鲜。加上平常生活中,夫妻一方对对方收入、财产情况不甚了解,导致法院的财产调查工作难以顺利开展,当事人合法权益亦无法得到有效保障。该制度的实行,将有助于人民法院最大限度地查实当事人的财产状况,确保依法公正地处理离婚案件中夫妻共同财产分割的问题,还有助于节约诉讼成本,促进当事人诚信诉讼。